买房需谨慎,丽都花漾年是否值得购买?买房人避免踩坑!
扫描到手机,新闻随时看
扫一扫,用手机看文章
更加方便分享给朋友
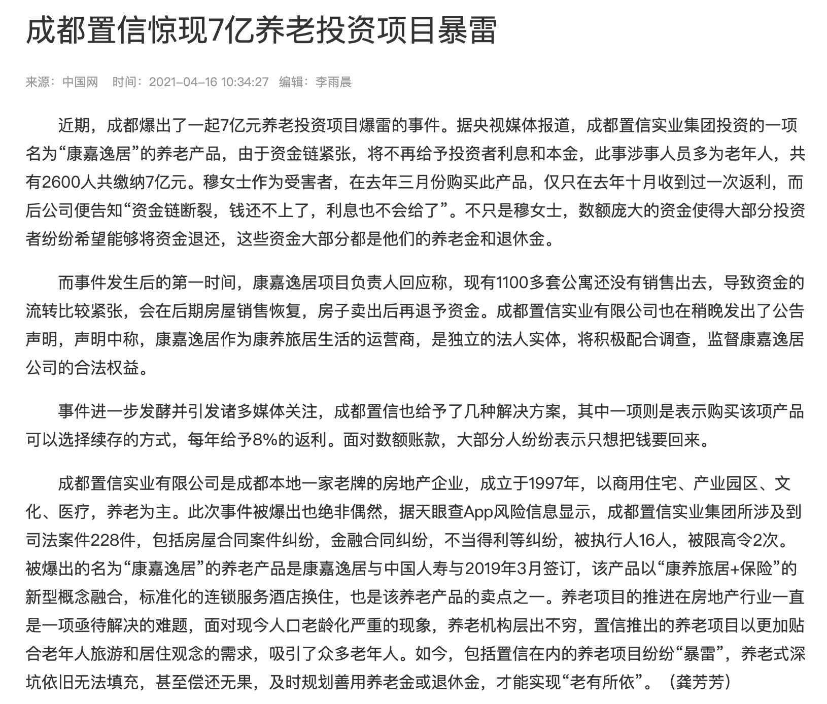
2021年4月,央视财经报道了一款名为“康嘉逸居”隶属于成都置信(实业)集团的养老产品出现资金链断裂。一位投资者表示,现在大约有2600个老人交了7亿元。事件后,置信集团在其官网微信公众号上发布声明称,公司对康嘉逸居公司给各社会主体造成的不便甚或损失,深表关切和同情。将积极配合各相关部门,依法依规督促康嘉逸居公司保护各主体合法权益。

牵一发而动全身,随着时间的推移,绵阳周边一些置信房产项目陆陆续续出现交房延期,工地停摆等问题。据不完全统计,就遂宁和巴中两个城市就有近10个项目停摆或延期交房。
一、遂宁
1、遂宁河东新区,置信丽府多位业主投诉交房日期不明,维权困难。


2、遂宁金桥置信仁湖花园,高开低走,项目停停摆摆,购房者充满了担忧。

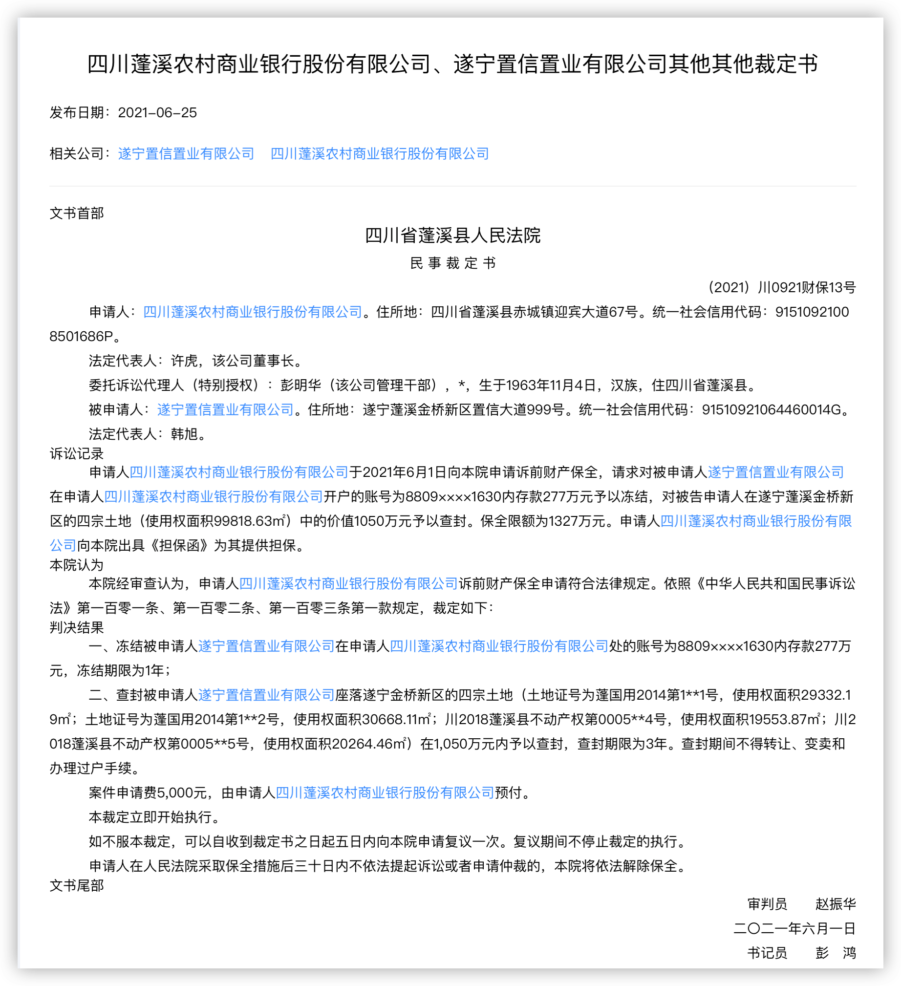
另外,2021年6月1日,四川蓬溪农村商业银行股份有限公司向法院申请诉前财产保全,请求冻结遂宁置信置业有限公司在其银行资金,以及查封遂宁置信在蓬溪金桥新区的四宗土地(使用权面积99818.63㎡)中的价值1050万元。保全限额为1327万元。

二、巴中
如果说买了置信房子的遂宁购房者每天战战兢兢,那巴中人民真的是难以“置信”。据不完全统计,截至目前巴中已有6个置信项目停工,逾期交房。
1、巴中兴文开发区区置信城壹号院,遥遥无期。

2、巴中兴文开发区置信府,停工!

3、巴中兴文开发区置信丽府,无故停工4个月!
4、巴中恩阳区置信国际,购房者心酸给政府留言。

5、巴中通江置信剑桥城停工。

6、巴中巴州区置信逸都花园,长时间停工,交房无望!

从一次次的政务留言中,真的令人难以“置信”,对置信地产的失望和担忧令业主五味杂陈。
对于中国人民来说,房子是家庭、房子是婚嫁、房子是传承、房子是财富,大部分购房者省吃俭用存首付,日积月累还月供,最期待的就是收房入住。
金融项目“暴雷”后,置信项目,一个个工程停摆,一次次逾期交付,坏消息甚嚣尘上。建议广大购房者在选择项目的时候一定要同城市多对比,同品牌多打听,多看看这个品牌在其城市的案例,优秀的多关注,问题多多的请慎重。也希望遇到困难的置信业主能早日成功收房,搬新家,过生活!
声明:本文由入驻焦点开放平台的作者撰写,除焦点官方账号外,观点仅代表作者本人,不代表焦点立场。
